Автоматизированная система повышения теоретических знаний специалистов

Немного о том, как с помощью системы тестирования мы повысили уровень теоретических знаний наших специалистов.
Тенденция на цифровизацию российской экономики привела к критической нехватке профессионалов в области ИТ. Поэтому приходится констатировать факт падения качества подготовки профильных специалистов.
Мы в MediaTen проявляем трепетное отношение к данной теме. В соответствии с регламентом нашей работы принято каждые три месяца фиксировать теоретические и практические знания наших разработчиков через процедуру грейдирования.
Мы понимаем, что теоретическая подготовка сотрудников должна проводиться непрерывно, а не от случая к случаю. В попытке найти баланс между всесторонним контролем, и благоприятным микроклиматом в компании родилась концепция системы тестирования.
Создание и реализация тестов
Система была спроектирована так, чтобы обеспечить ненавязчивое, но периодическое тестирование сотрудников по различным аспектам программирования и не только. Она подразумевает разделение вопросов на тематические группы. На каждую из них сотрудник может подписаться по своему желанию.
На текущий момент основные темы — это Backend и Frontend. Дополнительно мы запустили «английский язык», чтобы повысить и поддержать его уровень для чтения профессиональной документации.
Вопросы составляются на основе тех теоретических знаний, которые востребованы на рынке IT. Они опираются на наш реальный опыт разработки и допущенные когда-либо ошибки. Это позволяет не повторять их в будущем.
В темах мы собрали наиболее важные аспекты, принятые в современной теории программирования:
ООП, SOLID, ACID, стандарты написания кода, архитектурные паттерны программирования, реляционная теория и другое;
требования к фундаментальным знаниям самих языков и технологий разработки, которые мы используем в своей работе: HTML + CSS, JavaScript, PHP, SQL, Bash.
Для нас важно, чтобы программисты знали и умели работать не только в фреймворках, но и понимали архитектурные и структурные тонкости самих технологий.
Каждый день система выбирает несколько случайных тем отдельной категории. В ней предусмотрено, чтобы вопросы не повторялись в течение заданного периода. При этом ее количественные характеристики должны быть настраиваемыми: от глубины просмотра в историю до времени начала и конца проведения опросов. Логика предполагает, что вопросы равномерно распределяются в указанных временных границах.
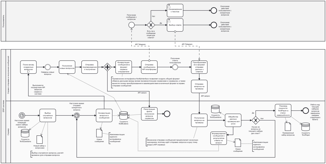
Посредником между системой и сотрудником мы сделали Telegram чат-бота. Выбор обусловлен тем, что наши сотрудники активно используют данный мессенджер, а API для него является весьма продуманным и многофункциональным.

Рассылка осуществляется на любой платформе, т. к. вся работа проходит посредством реализации общих интерфейсов и соглашения о структуре данных.
Наш бот написан на Nest.js в виде отдельного репозитория. Связь между ними и самой системой – это обмен запросами. Так мы добились независимости двух частей нашей разработки. При проектировании архитектуры мы стремились в полной мере соблюсти принципы SOLID и требования RESTful.
Система получилась достаточно гибкой. Она позволяет нам расширять и масштабировать ее функционал, а также предлагает простой механизм, который может быть применён и в других сферах деятельности.

Внедрение тестирования началось в январе 2022 года. На момент публикации данной статьи нашему проекту чуть меньше года.
Чего мы добились?
На данный момент база состоит из 520 вопросов. Каждый сотрудник имеет право не только предложить свои, но и указать на неточность формулировки того или иного вопроса/варианта ответа. Мы стараемся еженедельно обновлять библиотеку тестов, чтобы всесторонне развивать теоретические знания своих разработчиков.
Как-то раз, после очередного вопроса бота, у нас даже разгорелись жаркие дискуссии относительно классификации MVC. По инициативе дискутирующих мы собрались вместе для всестороннего обсуждения этого вопроса. Истину не установили, но классно провели время. Для нас такие митапы являются одним из неоспоримых факторов успешности эксперимента, так как интерес сотрудников к изучению дополнительного материала сильно возрастает.

Система уже задала около 25 тыс. вопросов. Из них сотрудники успешно ответили на более 17 тысяч.

Статистику билета в разработке видят не только Администраторы и Руководители отдела, но и сам Пользователь. Поэтому он может составить собственную картину своих профессиональных знаний.

В заключении хочется сказать, что благодаря такой проверке заметен существенный рост сотрудников в теоретической части. Для более репрезентативного анализа мы решили организовать проведение AB-тестирования. Так мы сможем дать исчерпывающую оценку эффекта от внедрения системы в целом.
Похожие статьи
Готовы применить идеи из статьи?
Опишите вашу задачу — сделаем бесплатный экспресс-разбор и предложим 2–3 рабочих решения под ваш кейс.


